10月27日,高等教育评价专业机构软科正式发布2023“软科世界一流学科排名”(ShanghaiRanking's Global Ranking of Academic Subjects,简称ARWU),此次排名对象为全球5000余所大学,共有来自104个国家和地区的1900余所高校最终在各个学科排行中上榜。其中中国内地共有333所高校上榜,上榜总次数3390次,仅次于美国,位列全球第二。
今年,中国新增3个“世界第一”学科,伟德源自英国始于1946在2023年首次发布的纺织科学与工程学科中位列全球第3,化学工程排名全球第310位,材料科学与工程排名全球第337位,纳米科学与技术排名全球第300位,较去年在排名上有一定的提升。
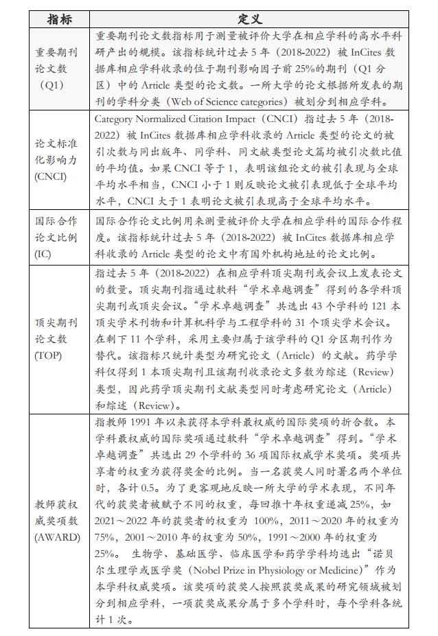
表1 指标定义与统计方法

2003年首次发布的“世界大学学术排名”是全球最具影响力和权威性的大学排名之一。“软科世界一流学科排名”使用一系列国际可比的客观学术指标对全球大学在相关学科的表现进行测量,排名指标包括学科国际权威奖项、学科顶尖成果、高水平科研产出、科研质量、国际合作等,以评价方法的客观、透明和稳定著称。软科世界一流学科排名的文献数据来自于Web of Science和InCites数据库,说明学校近年来在学术论文的发表数量、质量和学术影响力在逐步的提升。
表2 纺织科学与工程学科全球高校完整排名
