伟德源自英国始于1946

高教动态

当前位置: 网站首页 - 正文

2023年度国家科技奖初评结果公布,这些纺织项目入围

信息来源: 发布日期:2024-04-11

4月8日 ,国家科学技术奖励工作办公室发布公告,公布2023年度国家科学技术奖初评结果。



图片

公告说,2023年度国家科学技术奖初评工作已经结束。现将初评通过的59项国家自然科学奖项目、52项国家技术发明奖通用项目、132项国家科学技术进步奖通用项目,在国家科技管理信息系统公共服务平台公布。初评通过的19项国家技术发明奖专用项目和39项国家科学技术进步奖专用项目在委托管理单位、提名单位及项目完成单位等进行内部公布。

自初评通过项目公布之日起10日内,任何单位或者个人对公布项目持有异议的,应当按照《国家科学技术奖异议处理办法》等有关规定,以书面方式提出,并提供必要的证据材料。个人提出的,须写明姓名、联系电话等,并亲笔签名;单位名义提出的,须写明联系人、联系电话等,由单位法定代表人签字并加盖公章。国家科学技术奖励工作办公室按有关规定对异议提出者相关信息予以保护。

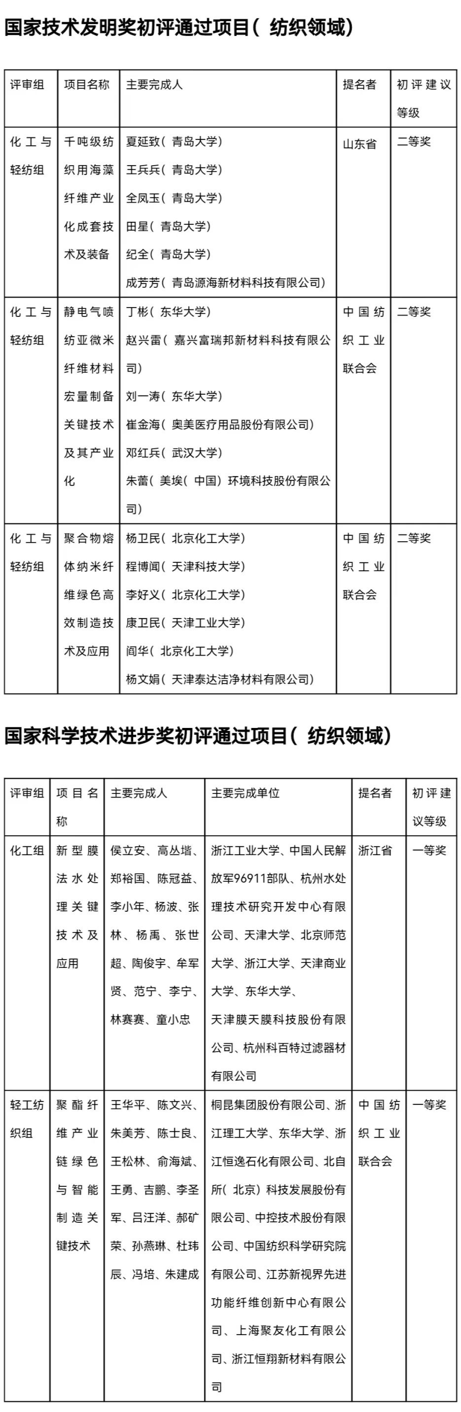
记者经过查询,梳理出纺织领域初评通过项目。据了解,初评公示结束后,将进入评审委员会环节,通过初评的所有自然科学奖项目、所有发明奖项目、所有科学技术进步奖特等奖/一等奖项目迎来二次答辩,存在异议的科学技术进步奖二等奖项目也会迎来会议讨论,届时将有一批项目被刷或者降等级。


图片

来源:纺织服装周刊微信公众号 2024年4月9日


友情链接:

地址:湖北省武汉市江夏区阳光大道1号     邮编:430200

Copyright @ 2025 All Rights Reserved.     伟德国际(bevictor·1946)源自英国|官方网站 版权所有

Baidu
sogou